|

Назначение модуля ввода дискретных сигналов МВ110-32ДН
Прибор предназначен для сбора данных со встроенных дискретных входов с передачей их в сеть RS-485.
Встроенные дискретные входы могут работать в режиме счетчиков импульсов частотой до 1 кГц МВ110 работает в сети RS-485 по протоколам ОВЕН, ModBus-RTU, ModBus-ASCII, DCON.
МВ110 не является Мастером сети, поэтому сеть RS-485 должна иметь Мастер сети, например, ПК с запущенной на нем SCADA-системой, контроллер или регулятор.
К МВ110 предоставляется бесплатный ОРС-драйвер и библиотека стандарта WIN DLL, которые рекомендуется использовать при подключении прибора к SCADA-системам и контроллерам других производителей.
Конфигурирование МВ110 осуществляется на ПК через адаптер интерфейса RS-485/RS-232 или RS-485/USB (например ОВЕН АСЗ-М или АС4) с помощью программы «Конфигуратор М110», входящей в комплект поставки.
Прибор отвечает требованиям по устойчивости к воздействию помех в соответствии с ГОСТ Р 51522 для оборудования класса А.
Основные особенности модуля ввода дискретных сигналов МВ110-32ДН
-
32 канала дискретного ввода
-
Типы входных сигналов: сигналы =24 В, транзисторные ключи p-n-p, n-p-n типа
-
Частота измерений: до 1 кГц, минимальная длительность импульса 0.5 мс
-
Счетчик импульсов для каждого канала
Напряжение питания:
|
МВ110-220.32ДН
|
90..264В переменного тока (номинальное напряжение 220В) частотой 47..63Гц
|
|
МВ110-24.32ДН
|
18..29В постоянного тока (номинальное напряжение 24В)
|
Программное обеспечение:
-
Диск Мх110 (RAR)
-
Конфигуратор Мх110
Документация:
-
Сертификат соответствия ГАЗПРОМСЕРТ для Мх110
-
Декларация о соответствии на Мх110
- Руководство по эксплуатации МВ110-32ДН
Технические характеристики МВ110-32ДН ОВЕН
|
Напряжение питания:
|
|
|
МВ110-220.32ДН
|
90...264 В переменного тока (номинальное напряжение 220 В) частотой 47…63Гц
|
|
МВ110-24.32ДН
|
18...29 В постоянного тока (номинальное напряжение 24 В)
|
|
Потребляемая мощность, ВА, не более
|
|
|
МВ110-220.32ДН
|
40
|
|
МВ110-24.32ДН
|
25
|
|
Количество дискретных входов
|
32
|
|
Напряжение встроенного источника питания активных датчиков, В
|
24±3
|
|
Максимальный выходной ток встроенного источника питания датчиков, мА, не более
|
630
|
|
Интерфейс связи с компьютером
|
RS-485
|
|
Максимальная скорость обмена по интерфейсу RS-485, бит/сек
|
115200
|
|
Протокол связи, используемый для передачи информации
|
ОВЕН; ModBus-RTU; ModBus-ASCII; DCON
|
|
Степень защиты корпуса
|
IP20
|
|
Габаритные размеры прибора, мм
|
(140x110x73)±1
|
|
Масса прибора, кг, не более
|
0,5
|
|
Средний срок службы, лет
|
8
|
Параметры дискретных входов
|
Гальваническая развязка дискретных входов
|
Групповая
|
|
Электрическая прочность изоляции дискретных входов, В
|
1500
|
|
Максимальная частота сигнала, подаваемого на дискретный вход, кГц
|
1
|
|
Минимальная длительность импульса, воспринимаемого дискретным входом, мс
|
0.5 (скважность 2 для частоты 1 кГц)
|
|
Напряжение питания дискретных входов, В
|
24±3
|
|
Максимальный входной ток дискретного входа, мА, не более
|
8,5 (при напряжении питания входа 27В)
|
|
Ток «логической единицы», мА, не менее
|
4,5
|
|
Ток «логического нуля», мА, не более
|
1,5
|
|
Тип датчика дискретного входа
|
коммутационные устройства (контакты кнопок, выключателей, герконов, реле и т.п.), датчики, имеющие на выходе транзисторный ключ n-p-n- типа (открытый коллектор) или p-n-p- типа
|
Условия эксплуатации прибора
Прибор эксплуатируется при следующих условиях:
-
закрытые взрывобезопасные помещения без агрессивных паров и газов;
-
температура окружающего воздуха от минус 10 до +55 °С;
-
верхний предел относительной влажности воздуха 80 % при 25 °С и более низких температурах без конденсации влаги;
-
атмосферное давление от 86 до 106,7 кПа.
По устойчивости к климатическим воздействиям при эксплуатации прибор соответствует группе исполнения В4 по ГОСТ 12997-84.
По устойчивости к воздействию атмосферного давления прибор относится к группе Р1 по ГОСТ 12997-84.
По устойчивости к механическим воздействиям при эксплуатации прибор соответствует группе исполнения N1 по ГОСТ 12997-84.
Схемы подключения МВ110-32ДН ОВЕН
 |
|
Схема подключения к МВ110-32ДН дискретных датчиков с выходом типа «сухой контакт»
|
 |
|
Схема подключения к МВ110-32ДН дискретных датчиков с транзисторным выходом n-p-n-типа с ОК
|
 |
|
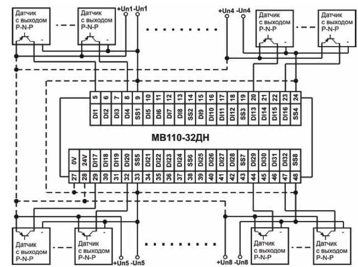
Схема подключения к МВ110-32ДН дискретных датчиков с транзисторным выходом p-n-p-типа
|
 |
| Схема подключения к МВ110-32ДН дискретных датчиков с транзисторным выходом p-n-p-типа, n-p-n-типа с ОК и с выходом типа «сухой контакт» (пример) |
 |
|
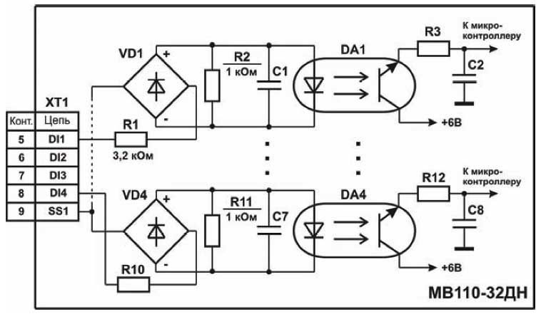
Электрическая принципиальная схема группы дискретных входов МВ110-32ДН (схема других групп входов идентична приведенной)
|
|
Комплектация:
-
Модуль ввода дискретных сигналов МВ110-32ДН
-
Паспорт и руководство по эксплуатации
-
Программа конфигурирования «Конфигуратор М110» на CD
-
Гарантийный талон
|